
中国农业科学院中国水稻研究所超级稻种质创新团队与中国科学院遗传与发育生物研究所等单位最新合作研究发现,水稻染色体拷贝数变异可调控水稻的粒长和品质,为水稻粒形的分子设计和高产优质水稻新品种培育奠定了基础。7月6日,国际著名学术期刊《自然-遗传学(Nature Genetics)》在线发表了这一研究成果。

水稻粒形是衡量稻米外观品质的主要指标,同时也是影响水稻产量性状的重要因素之一,因此成为重要的水稻育种农艺性状。我国的水稻分籼、粳两个亚种,粳稻主要分布在北方稻区以及南方长江流域稻区的晚稻,粒形均为短圆状;籼稻主要分布在南方稻区,中晚稻均为长粒形。近年来随着稻米市场的开放,对优质米的要求不仅要求口味适合,而且要求外形美观。因此,如何改良稻米的外观品质,提高稻米的商品价值,成为育种家和稻米生产企业的共同目标。

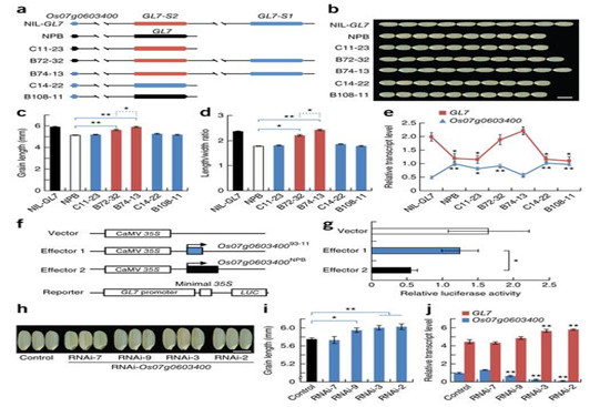
与绝大多数圆粒粳稻不同的是,美国长粒粳稻米粒细长有光泽,对其粒形调控基因的克隆和功能研究有助于高产优质水稻新品种的培育。研究团队通过精细定位将美国长粒粳稻携带的粒长调控基因——GL7基因位点定位在水稻7号染色体上一个20.4kb的区间内(该区间包含两个基因)。进一步的遗传学研究发现,在大多数美国长粒粳稻品种中,GL7位点发生了17.1kb的DNA大片段串联重复,这一基因组结构变异导致了GL7基因表达量的上升,同时还引起了其临近的负调控因子表达的下调,引起粒长增加,垩白度和垩白率降低,从而显著改善稻米外观品质,揭示了美国长粒粳稻粒长复杂而精确的遗传调控机制。

对普通粳稻与籼稻的比较研究发现,在粳稻中与GL7临近的负调控因子能够抑制GL7的表达,而在籼稻中GL7临近的负调控因子功能丧失,对GL7表达的抑制减弱。转基因研究结果显示,过表达GL7基因在籼稻中出现了比粳稻中更为明显的表型。将美国长粒粳稻GL7基因位点通过分子标记导入普通水稻品种中可以显著改善稻米外观品质而不影响产量。阿

通过对96个品种的序列分析证实,GL7及其负调控因子位点的变异影响水稻粒形的多样性。进一步对GL7及其他粒形调控基因的基因型与水稻粒长的相关性分析揭示了水稻粒形调控基因间的遗传相互作用。有趣的是,研究发现美国长粒粳稻品种曾被引入日本,但是通过遗传交换丢失该区域17.1kb的串联重复序列的品种(如关东146等)表现出短圆粒的表型,而我国广东的优质籼稻品种(粤丰等)品质好的重要原因是由于其同时聚合了GL7和GS3优势位点。这一结果揭示了调控水稻重要农艺性状的基因拷贝数变异如何在育种过程中被选择和利用提供了重要例证。

该研究得到科技部和国家自然科学基金委的资助。王跃星、熊国胜和胡江为共同第一作者,钱前、李家洋和朱旭东为共同通讯作者。