东风农机704型轮拖

发布时间:2018-02-22

 

2013121233645813.jpg

主要特点

1、动力分别采用YTR4A2-23、YT482-23 LR4833-23 YC4A85-T21 YC4885型直喷水冷发动机,扭矩储备大;

2、离合器采用联动操纵双作用式离合器;

3、变速箱采用4×(3+1)组成式结构,啮合套换档,速度范围0.3-37.8公里/小时,有12个前进档.4个后退档,可选装爬行档,梭行档;

4、制动器采用湿式盘式制动器,制动力矩大,制动效果好,驻车采用手制动装置;

5、最终传动采用行星减速机构,结构紧凑;

6、动力输出为半独立式,3档转速(540. 730、1000转/分)可供选择,可满足复合作业要求;

7、可选装2组液压输出接口;

8、转向系采用全液压转向,操作力小,独立油箱供油;

9、提升系采用分体式独立供油系统,力位控制,提升力大;

10、驾驶座采用弹簧减震,前后可调;

11、采用流线型机罩和挡泥板;

12、可选装驾驶室,遮阳篷、防翻架和气刹制动装置、选装强升,强压式提升器。

※ 东风牌550、554、600、604、650、654、700、704、750、754、800、804型轮式拖拉机为国家指定补贴产品

※ 东风牌50-100马力轮式拖拉机被中国农业机械学会评为“全国用户满意品牌”

※ 东风牌750/754轮式拖拉机获中国机械工业科技二等奖

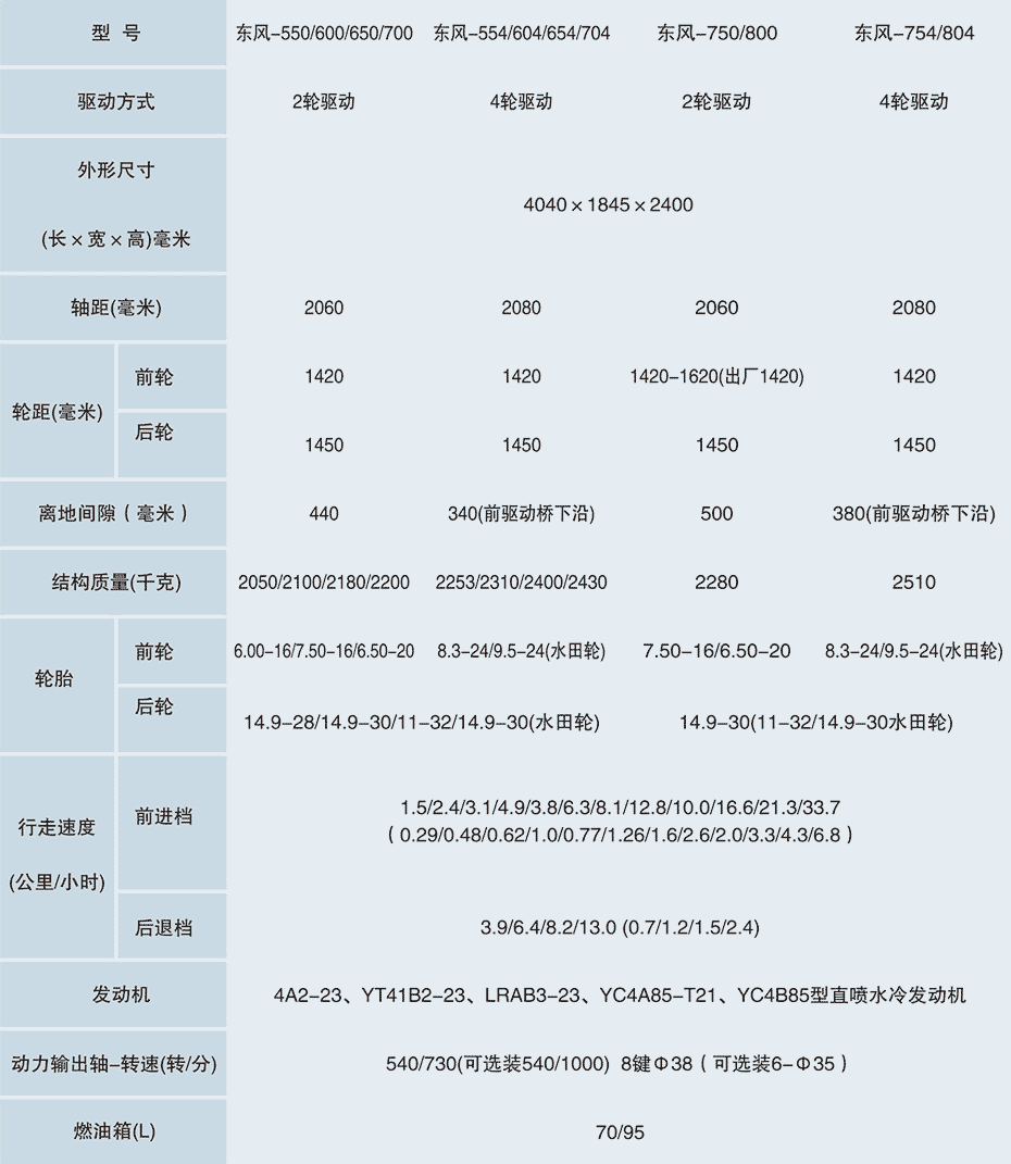
主要技术参数

2014021249852685.gif

推荐阅读
更多