

主要特点
1、本机型采用两缸或三缸直喷柴油机;
2、噪音低,振动小,用油省,启动性能好;
3、速度档次多,8个前进挡2个后退档,适合多种作业需要;采用齿轮泵,流量大,可靠性能好;
4、前后轮距可调,适合不同地区农艺需要。
※ 东风牌轮式拖拉机(DF20-40)为国家专利产品,专利号:ZL2006 3008 1157.8
※ 东风牌254型轮式拖拉机获国家级产品证书
※ 东风牌200型轮式拖拉机获国家外观专利证书,证书号:176061
※ 东风牌200/250/254型轮拖为国家指定补贴产品
※ 东风牌25-50马力轮式拖拉机被中国农业机械学会评为“全国用户满意品牌”
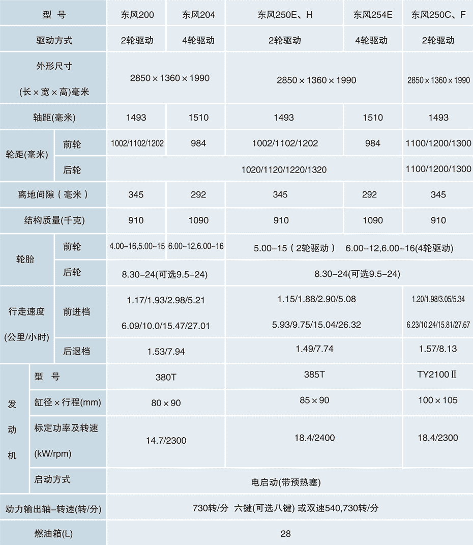
主要技术参数
